Check out PopWave's popular websites to improve your website creation thinking.
Learn to launch Excel's VBA IDE, write your first macro, and save work correctly. Step-by-step tutorial with customization tips for beginners.
Learn how to declare, assign, and use variables in VBA programming. Discover why Option Explicit matters and avoid common pitfalls. Start coding effectively today.
Master VBA subprocedures in Excel. Learn to create, call, and debug code step-by-step. Essential guide for beginners with practical examples.
Learn professional naming conventions and data type selection strategies with real examples. Avoid common pitfalls and write cleaner, more maintainable code.
Learn what causes type mismatch errors, how to debug them step-by-step, and best practices to prevent them. Fix your code with actionable strategies.
Master step-by-step arithmetic calculations for order processing: multiply unit price by quantity, subtract discounts, add postage. Avoid common coding mistakes with expert guidance.
Learn to simplify complex Excel formulas using brackets and BODMAS rules. Eliminate intermediate variables and prevent calculation errors with this step-by-step guide.
Discover how VBA's Option Explicit catches variable errors early. Learn setup steps, debugging advantages, and best practices for robust macros. Fix mistakes before runtime.
Learn when and how to use Variant data types for flexible input handling. Understand memory trade-offs and best practices with code examples. Master this tool wisely.
Master division, exponentiation, and modulo operations with practical geometry examples. Learn operator precedence and avoid common coding mistakes. Start calculating correctly.
Learn to use VB Input Box for user data entry. Step-by-step guide with code examples, parameter breakdown, and practical implementation. Start capturing inputs now!
Master VBA input validation to stop Type Mismatch crashes. Learn 3 practical methods with code examples to handle user input errors professionally.
Learn to cleanly display multiple variables in a VB.NET MessageBox using string concatenation. Includes space formatting, line breaks & code wrapping techniques.
Learn VBA if-statement syntax with practical examples, avoid common errors, and implement conditional logic effectively. Essential guide for Excel automation success.
Learn to use block if statements for multiple commands in programming. Avoid pitfalls with test order and indentation. Start coding effectively today!
Discover how hot desking with roaming profiles enables LAN workstation flexibility. Learn about home directories, profile synchronization, and key advantages.
Learn to use AND, OR, and NOT operators for precise range checks and error prevention in your code. Implement professional validation techniques today.
Master nested if statements with practical coding examples. Learn debugging techniques and best practices for efficient conditional logic. Start implementing today.
Master VBA's Select Case construct with practical examples. Learn when to use it over If statements, understand its limitations, and write cleaner conditional logic. Start optimizing your code today.
Learn how For-Next loops work with practical VB examples. Understand iteration mechanics, step values, and real-world applications to write efficient code. Start looping confidently today.
Learn to automate data exports with VBA. Create or append CSV files dynamically using ActiveWorkbook.Path. Includes code breakdown and best practices.
Master text file parsing with code examples. Learn CRLF handling, EOF truths, and efficient extraction techniques across programming languages. Start reading files today.
Master line-by-line file searching with 3 practical methods. Learn to implement user-input searches, boolean flags, and full data retrieval.
Learn VBA Do Loop variations with practical examples. Avoid infinite loops, understand exit conditions, and implement best practices. Start coding efficiently today.
Learn practical VBA do loop techniques to validate user input, prevent type mismatch errors, and handle nested loops. Includes code examples and best practices.
Learn how array variables simplify coding by storing multiple values efficiently. Discover declaration, indexing, and looping techniques with practical examples.
Learn to implement linear search in VBA arrays with error handling. Includes code optimization using Boolean variables and user input techniques. Start searching efficiently today!
Learn how the call stack manages function calls, parameters, and returns in computer programs. Essential knowledge for debugging and efficient coding.
Understand high, mid, and low-level OS schedulers managing ready/blocked queues. Learn round-robin time slicing, context switching, and PCB management for efficient CPU utilization.
Discover how hard drive buffers and interrupt requests enable efficient data transfer between memory and storage. Learn buffer mechanics, performance factors, and real-world applications.
Master Prolog query processing with database examples. Learn how instantiation and backtracking work in family tree queries, complete with Simpsons and Flintstones case studies.
Understand how CPUs process instructions with a step-by-step breakdown of the fetch-decode-execute cycle. Learn register functions and real-world execution flow.
Learn to implement scoring in Scratch games using variables. Track collectibles like fish with step-by-step guidance. Start your scoring system now.
Learn to duplicate sprites and customize movement speeds to create engaging game mechanics. Follow our step-by-step Scratch tutorial with pro tips.
Learn to customize Scratch backgrounds, import sprites, and save projects. Perfect for beginners creating their first game. Follow our step-by-step tutorial.
Master Scratch sprite animation with green flag triggers, motion blocks, loops, and edge bouncing. Step-by-step tutorial with optimization tips for beginners.
Learn how to code a shark sprite to follow your mouse pointer with animation. Includes block-by-block instructions for Scratch beginners.
Learn recursion through factorial calculation in Visual Basic. Step-by-step code breakdown with call stack visualization. Understand base cases and recursive calls in 5-minute read.

Learn to create a VB.NET seat reservation system with database integration. Step-by-step tutorial for practical VB.NET skills. Build a real-world application today.

Step-by-step guide to creating a ticket booking system in VB.NET Windows Forms. Learn to design auditorium UI with PictureBoxes and plan database integration. Start your project today!

Learn to build a 3-table Microsoft Access database for theater seat bookings. Includes table relationships, ID mapping strategies, and data prep tips.

Learn to add images to WinForms resources, set PictureBox images programmatically, and handle clicks efficiently. Step-by-step guide with code examples.

Understand ADO.NET architecture, key objects (Connection, DataAdapter, DataSet), and how they enable database connectivity in .NET applications. Beginner-friendly guide with diagrams.

Learn to retrieve and display existing bookings from an Access database in VB.NET. Step-by-step guide with code examples for loading data on form initialization.

Master stack operations with LIFO logic, array implementation, and real-world applications. Includes pseudocode breakdown and common pitfalls for programmers.

Learn procedural and OOP stack implementation in VB.NET with code examples. Avoid common errors and apply stacks to real projects like Towers of Hanoi.
Master circular queue implementation with pointers and arrays. Learn FIFO operations, avoid memory waste, and discover real-world computing applications. Start optimizing now.
Master binary tree creation with our step-by-step guide. Learn node insertion, pointer representation, and implementation using arrays with clear examples and pseudocode.
Learn to implement binary search tree insertion and search using arrays in VB.NET. Step-by-step code walkthrough, practical considerations, and live demo results included.

Master binary trees with object-oriented programming. Step-by-step code walkthrough for insertion, traversal, and search. Start building efficient trees today.

Understand key differences between depth-first and breadth-first graph traversal. Learn stack/queue implementations and when to use each algorithm. Includes practical examples.

Step-by-step VB.NET graph implementation using adjacency matrices. Learn vertex class design, edge management, and prepare for traversal algorithms. Code examples included.

Master linked list insertion with our step-by-step algorithm breakdown. Includes pseudo code, pointer manipulation techniques, and implementation checklist.
Master linked list fundamentals - structure, traversal, implementation - and discover their critical role in browsers, OS, and data structures. Practical guide with examples.
Master linked list operations in VB.NET with step-by-step guidance. Learn traversal, search, addition, and removal techniques using arrays. Includes debugging tips.
Step-by-step guide to removing nodes in linked lists, including head removal. Learn the algorithm with examples and code. Master this essential data structure operation.
Learn how to insert seat bookings into a database using VB.NET. Follow our guide with code examples for SQL INSERT and ExecuteNonQuery.
Discover graph data structure fundamentals, real-world applications, and implementation methods. Learn adjacency lists vs matrices with practical examples for developers.
Master Dijkstra's shortest path algorithm with step-by-step examples. Learn how it works, why it's greedy, and how to implement it. Start optimizing paths today.
Learn to implement Dijkstra's shortest path algorithm in VB.NET with adjacency matrices. Includes code walkthrough, optimization tips, and practical examples.

Learn Karnaugh map techniques to simplify Boolean expressions visually. Step-by-step examples, grouping rules, and practical applications for digital circuit design.

Master 4-variable K-map simplification with step-by-step examples. Learn grouping rules, wrapping techniques, and expression derivation to optimize logic circuits.

Master binary addition circuits with truth tables & Karnaugh maps. Build half/full adders, ripple carry adders, and see how they power computer processors.

Master Boolean algebra simplification using Karnaugh maps and truth tables. Step-by-step examples with 3-4 variables included. Download free practice sheet.
Discover how transistors form logic gates to process binary data, with truth tables and historical context. Essential computer engineering fundamentals explained.
Learn merge sort's divide-and-conquer strategy with recursive implementation. Step-by-step guide with visual breakdowns and expert efficiency analysis. Start coding smarter today.

Master array splitting for merge sort with clear pseudocode and visual breakdown. Learn pointer management and loop logic for efficient algorithm implementation.

Learn step-by-step how to merge sorted arrays for merge sort algorithms. Includes pseudocode, pointer technique, and implementation strategies.

Master SR latch fundamentals through NOR and NAND gate implementation comparisons, truth tables, and practical applications like switch debouncing. Learn to avoid forbidden states.
Learn how gated D-latches prevent forbidden states in memory circuits. Includes timing diagrams, SR latch comparisons, and practical implementations for digital designers.
Learn how clocked D latches enable precise synchronization in digital circuits. Discover edge triggering techniques, asynchronous inputs, and real-world applications. Build better memory devices today.
Master linear search in VB.NET with step-by-step code examples. Learn basic implementation, dynamic arrays, and debugging techniques. Start searching efficiently!

Master array variables in programming with zero-based indexing, 2D array visualization, and row-major vs column-major memory storage. Practical VB examples included.

Learn to declare, populate, and manipulate 2D arrays in VB.NET with step-by-step examples. Discover nested loops, row/column traversal, and efficient lookup techniques. Start coding now!
Explore how teachers shape future generations through technology integration. Discover neurotech advancements and actionable strategies to build critical thinking skills for tomorrow's challenges.

Learn to create a Hangman game using VBA with this comprehensive tutorial. Master form controls, event handling, and game logic. Start coding your project now!
Learn to create a Hangman game interface in Excel VBA. Set up user forms, add controls, and follow best practices for clean code. Start coding today!
Learn to initialize a Hangman game in VBA with arrays and user input. Step-by-step guide with code examples for beginners. Start coding now!
Master VBA random array selection with arrays, Rnd function, and UI integration. Fix common errors and optimize your code. Complete tutorial with examples.
Learn to create a hangman game in VB with unique words. Step-by-step code walkthrough including array setup, letter checking, and form controls. Start coding now!
Learn to implement guess tracking and win/lose conditions in Python Hangman. Fix common bugs with lives counter and variable resetting. Start coding now!
Master binary search with our visual walkthrough and pseudocode. Learn why it's O(log n) efficient and how to implement it correctly. Start optimizing searches today!
Master how D-type flip-flops solve timing chaos in digital circuits. Learn clock synchronization, propagation delays, and why master-slave design prevents glitches. Essential EE insights inside.

Master recursive merge sort implementation with call stack visualization. Learn splitting, merging, and recursion patterns. Includes practical pseudo-code breakdown.

Master efficient merge sort in VB.NET with step-by-step code analysis. Learn memory optimization techniques and iterative alternatives for professional sorting solutions.
Learn how Quicksort works with a clear step-by-step partitioning example, efficiency analysis, and practical pseudocode. Implement this divide-and-conquer algorithm confidently.

Master the alternative quicksort partitioning technique using implicit right-pivot selection. Step-by-step walkthrough with visual examples and pseudocode analysis.

Master quicksort implementation with pivot selection and pointer comparison methods. Visualize recursive stack operations and avoid common partitioning pitfalls.

Master Quicksort in VB.NET with 3 partition techniques. Code examples, debugging tips, and performance insights. Implement efficient sorting today.
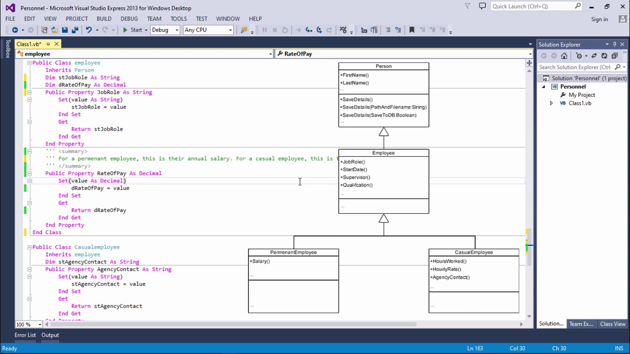
Learn VB.NET object-oriented programming fundamentals with step-by-step examples. Create classes, instantiate objects, and understand properties and methods. Start coding today!
Learn to build VB.NET class libraries (DLLs), integrate them into Windows Forms apps, and leverage code reuse benefits. Step-by-step guide with EEAT insights.
Master A* algorithm implementation in VB.NET with step-by-step code walkthrough. Learn graph setup, heuristic calculations, and path optimization techniques.
Master VB.NET property procedures for robust class libraries. Learn data validation techniques and step-by-step debugging. Elevate your OOP skills today.
Learn how methods work in object-oriented programming, implement procedures vs functions with error handling, and master encapsulation. Practical code examples included.
Master the A* pathfinding algorithm for efficient shortest-path searches. Learn heuristic strategies, step-by-step implementation, and real-world applications.

Master binary number conversions with step-by-step examples. Learn how to represent numbers in base 2, convert between decimal and binary, and understand 8-bit limitations. Includes practice exercises.
Learn method overloading with practical Visual Studio examples. Fix signature errors, create flexible methods, and implement best practices. Start coding smarter today.
Step-by-step guide to creating method overloads that persist object data to Access databases using ADO.NET. Includes troubleshooting and best practices.
Master bubble sort optimization with pseudocode breakdowns and two key efficiency enhancements. Learn how to implement smarter sorting in fewer steps.
Master Big O notation with clear examples. Learn constant, linear, quadratic, logarithmic complexities and how algorithms like binary search scale. Optimize your code today.
Learn how the bubble sort algorithm works with step-by-step visuals. Understand its efficiency, why it's called "bubble sort," and when to use it. Perfect for beginners in computer science.
Master bubble sort in VB.NET with optimized code. Learn step-by-step implementation, array handling, and efficiency enhancements. Includes practical examples and reusable procedure.
Learn two crucial Bubble Sort optimizations: reducing comparisons and early termination. Implement efficient sorting with code examples and expert analysis.
Master Big O notation to analyze how algorithms scale with data size. Learn complexity types, real-world examples, and why O(n) matters for efficient programming.
Understand why stack push/pop are O(1) operations. Learn array implementation, pointer mechanics, and real-world performance implications with clear examples.
Master bubble sort's time complexity with Big O notation. Learn best/worst cases, optimizations, and why it's O(n²). Essential for coding interviews.
Understand binary search algorithm and O(log n) time complexity with base-2 logarithms. Learn how it works with examples, pseudocode, and efficiency analysis.
Master merge sort's divide-and-conquer approach, visualize its O(n log n) efficiency with step-by-step breakdowns, and learn why it outperforms simpler sorting algorithms.
Master Big O notation to evaluate algorithm efficiency. Learn constant, linear, quadratic complexities with practical examples. Essential for developers handling large datasets.
Learn to create and overload constructors in VB.NET. Step-by-step guide with parameter initialization and database integration. Build flexible classes today!
Discover how Google's PageRank algorithm determines search rankings. Learn actionable strategies to improve your website visibility based on Stanford's original research.
Master hash tables with this visual guide. Learn how hashing enables O(1) lookups, prevents collisions, and powers databases. Includes real-world examples and optimization techniques.
Learn to implement inheritance in VB.NET with practical examples. Reuse code efficiently, extend classes, and understand base/derived relationships. Start building better OOP solutions today.
Step-by-step VB.NET A* algorithm tutorial with grid heuristics. Learn to implement pathfinding for games/maps using adjacency matrices. Code walkthrough included.
Learn how computers represent negative integers using two's complement binary. Includes conversion methods, examples, and practical applications for computer arithmetic.
Learn pre-order, in-order, and post-order traversal with clear examples, pseudocode, and real-world applications. Perfect your recursion skills today.
Understand the critical relationship between range and precision in floating-point binary representation. Learn how bit allocation affects accuracy, with practical examples and programming insights. Master binary fractions today.
Master fixed-point binary representation. Learn conversions, tradeoffs between range/precision, and why it's used in real-time systems. Start optimizing embedded designs now!

Learn essential Boolean algebra laws with practical circuit examples. Simplify complex logic designs, reduce components, and boost circuit efficiency. Start applying these techniques today!
Learn step-by-step methods to simplify Boolean expressions using algebra laws. Reduce logic gates and optimize circuits. Start simplifying now!
Learn step-by-step how to apply DeMorgan's Theorem to simplify complex Boolean expressions. Includes practical examples, common pitfalls, and expert techniques. Start optimizing logic circuits today!
Understand Big O notation through linear search, quicksort, and merge sort comparisons. Learn time and space complexity analysis with practical examples and scenarios.

Master Fortnite Battle Royale with expert tactics. Learn looting strategies, building mechanics, and why 50M players love this phenomenon. Start surviving now!
Discover how gated SR latches enable control in digital circuits. Learn their operation, timing behavior, and practical applications with real-world examples.
Understand the three core stages of compilation: lexical analysis, syntax parsing, and code generation. Learn how compilers transform source code to machine code efficiently.

Master lexical analysis in compilers: how tokenization works, symbol tables function, and lexeme identification. Essential for programmers understanding compilation.
Master how compilers use three-address code for optimization. Learn about basic blocks, DAGs, peephole techniques, and dead code elimination for efficient compilation.
Understand when to choose standalone computers vs networks. Compare security, cost, file sharing, and performance based on authoritative IT principles.
Learn how network interface cards enable communication. Understand MAC addresses, wired vs wireless connections, cable types, and key networking hardware. Start optimizing your network.
Learn how Ethernet transmits data via packets, manages MAC addressing, handles collisions, and achieves 10Gbps speeds. Essential networking basics for beginners.

Master compiler backend techniques: instruction selection, register allocation, and peephole optimization. Learn RISC vs CISC impacts on code generation efficiency.

Master 7 essential CPU addressing modes with real examples. Learn how immediate, direct, and indexed modes impact speed and efficiency in assembly programming. Boost your low-level coding skills today.

Learn the 4 main network topologies (bus, star, ring, mesh) with pros/cons. Compare Ethernet vs. token ring, cabling needs, failure points, and modern applications.

Master Ethernet fundamentals: how frames transmit data, wired vs. Wi-Fi collision handling, channel optimization, and MAC addressing. Fix network issues with pro insights.
Explore how Ethernet evolved from bus topology to switched networks. Understand collision domains, frame structure, and why switches dominate modern LANs. Actionable insights included.

Master floating-point binary subtraction with our expert guide. Learn normalization, mantissa negation, exponent matching, and avoid truncation errors. Includes practice problems.
Discover what database normalization is, its core benefits for efficiency and data consistency, and clear definitions of the first three normal forms. Start optimizing your database structure today.

Learn how to achieve 1NF database normalization step-by-step. Fix common violations, implement atomic values, eliminate redundancy, and ensure data integrity.

Learn how second normal form eliminates data redundancy and update errors. Step-by-step guide with real examples. Achieve efficient database design today.

Learn to spot and resolve transitive dependencies violating 3NF with real database examples. Includes step-by-step normalization checklist for efficient schemas.

Learn how the Keyword Cipher works with step-by-step examples. Discover its history, vulnerabilities, and practical applications. Decrypt challenges included!
Master the rail fence cipher with visual examples. Learn encryption/decryption techniques, handle multiple rails, and avoid common pitfalls. Includes practice exercises.

Discover how symmetric encryption works using Caesar ciphers and substitution methods. Learn encryption fundamentals with practical exercises and historical context in this beginner-friendly guide.

Learn to convert binary/denary to hexadecimal for coding, networking, and cybersecurity. Includes step-by-step methods, cheat sheet, and real-world applications.

Learn XOR encryption step-by-step with spreadsheet examples. Discover how this core cryptographic technique protects data through binary operations and ASCII conversion.

Understand symmetric and asymmetric encryption, how RSA works, and why they secure online communications. Learn key differences with practical examples.

Learn how to enhance basic XOR encryption using permutation and block chaining techniques. Prevent frequency analysis attacks with spreadsheet implementation steps.

Learn to build a Flappy Bird-style game in Scratch with scrolling obstacles, collision detection, and score tracking. Follow our complete tutorial with pro tips.
Learn step-by-step how to code vertical movement mechanics in Scratch for a Flappy Bird-style game using mouse controls. Perfect for coding beginners!
Learn to code a scrolling flying game in Scratch with moving obstacles. Build character flight, randomized trees, and balloon mechanics in this expert guide.
Learn step-by-step collision detection for game development using color-based triggers. Fix responsiveness issues and handle multiple obstacles with practical code examples.

Understand segmented vs paged memory management systems: their fragmentation risks, swapping mechanisms, performance tradeoffs, and real-world implementation scenarios. Learn optimization strategies.
Learn how RSA encryption works with a step-by-step manual example using small primes. Understand the math behind public-key cryptography. Start mastering RSA today!

Learn to create responsive webpages using HTML tables, CSS styling, and JavaScript animations. Step-by-step guide for beginners. Start building now!
Learn how to create your first HTML page using Notepad with this step-by-step tutorial. Perfect for absolute beginners starting web development.

Learn to insert images into HTML using the <img> tag, fix broken images with correct paths, and master best practices. Start enhancing your web pages today.
Learn to create HTML hyperlinks with anchor tags. Step-by-step tutorial for internal and external links, href attributes, and best practices. Start linking pages today!

Master HTML list creation with step-by-step instructions. Learn unordered (bulleted) and ordered (numbered) list coding techniques with practical examples.
Learn how digital signatures use asymmetric cryptography and hashing to verify document authenticity. Understand SHA-256, certificates, and legal validity in 2024.
Master character sets, ASCII limitations, Unicode solutions, and UTF-8 encoding efficiency. Essential guide for developers handling multilingual text systems.
Master HTML text styling with this step-by-step guide. Learn to change colors, fonts, sizes, and list styles using inline CSS techniques. Perfect for beginners!
Learn how to implement internal CSS for reusable styling. Step-by-step guide with code examples. Improve your HTML efficiency today.
Learn what URLs reveal about website structure and how DNS translates domains to IP addresses. Fix slow loading issues with our troubleshooting checklist.

Learn SQL SELECT statement syntax with practical examples. Filter data using WHERE, sort results with ORDER BY, and retrieve unique records. Start querying databases today.

Learn SQL INSERT statement syntax with practical examples. Master auto-increment columns, cross-table inserts, and avoid common errors in this comprehensive database tutorial.

Master SQL UPDATE statements safely. Learn syntax with examples, avoid data disasters with WHERE clauses, and implement best practices for precise record modification.

Master SQL DELETE syntax with real examples. Learn critical safety practices to avoid data loss, including using SELECT first. Essential guide for safe database management.

Learn SQL CREATE TABLE syntax with practical examples. Create tables, set constraints, establish relationships, and use SELECT to duplicate tables. Start building databases today.

Master SQL ALTER TABLE statements with syntax examples for adding, removing, and modifying columns. Learn primary/foreign key constraints and database-specific considerations.

Master SQL CREATE INDEX statements for faster queries. Learn unique/composite index syntax, performance tradeoffs, and DBMS-specific implementations. Optimize your database today.

Understand how clustered and nonclustered indexes speed database searches, their storage impacts, and when to use each. Learn performance tradeoffs with real examples.
Learn professional CSS techniques to customize text, lists, and links. Discover color harmony, custom bullets, and hover effects for cohesive designs.

Learn SQL joins using real examples. Understand inner, outer & cross joins with practical database scenarios. Fix referential integrity issues & avoid common mistakes.
Learn how computers represent real numbers using floating-point binary notation. Step-by-step conversion guide with examples. Understand range vs precision trade-offs.
Learn step-by-step conversion between denry numbers and normalized floating-point binary. Understand normalization's role in maximizing precision and simplifying arithmetic operations.
Learn insertion sort with card game analogy. Step-by-step visual guide, efficiency analysis, and practical exercises. Start sorting like a pro!
Master insertion sort with a step-by-step breakdown. Learn how it works, when to use it, and why it's efficient for nearly-sorted data. Includes practical examples and implementation insights.

Learn how resolution and color depth impact bitmap image quality and file size. Master pixel calculations with practical examples. Essential guide for digital creators.

Master bitmap fundamentals: pixel count, resolution, and color depth. Learn when to use true color vs indexed color for optimal image quality and file size. Essential guide for designers.
Learn to implement insertion sort in VB.NET with step-by-step code. Fix index errors using AndAlso short-circuiting and generalize sorting for any array. Complete tutorial.

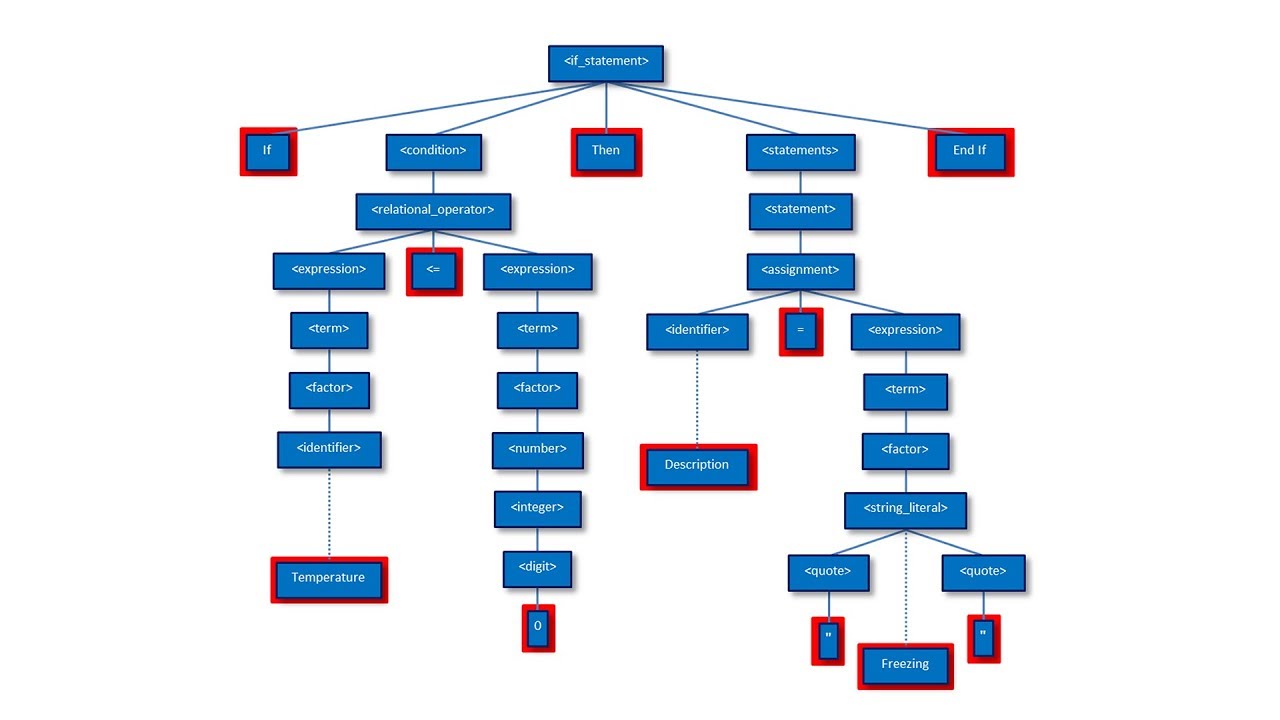
Master compiler syntax analysis: how parsers use BNF grammars to build parse trees, create abstract syntax trees, and detect semantic errors. Essential for CS students.

Master VB.NET variable scope, lifetime, and parameter passing. Learn stack vs heap, value vs reference types, and best practices for efficient coding.

Learn to create an RGB color mixer app with VB.NET. Visualize color theory, hexadecimal conversion & graphics programming. Start coding now!

Master VB.NET memory management with stack/heap concepts. Learn variable scoping, reference types, and static variables with practical examples. Fix memory errors confidently.

Learn to create color mixing effects using WinForms graphics. Master drawing tools, shape intersections, and custom RGB blending with this step-by-step guide.

Learn how points streamline drawing lines, curves, and shapes in graphics programming. Enhance code maintainability with practical examples and expert techniques.

Learn to create complex shapes and calculate overlapping regions using GraphicsPath in .NET. Step-by-step guide with practical examples for color mixing applications.

Learn to create dynamic color mixing applications with RGB controls. Step-by-step coding walkthrough with validation tips. Start mixing colors now!
Understand RGB and YCbCr color spaces, why YCbCr is efficient for compression, and how they work. Learn which to use and why. Read now!

Learn step-by-step methods to create accurate truth tables for logic gate combinations. Boost circuit design skills with practical examples and expert techniques.

Master run-length encoding (RLE) for data compression. Learn how this lossless algorithm works with examples, use cases, and limitations. Optimize storage efficiently.

Master bitwise AND operations with binary examples, code demos in Python/JS/VB.NET, and real-world applications like data compression. Learn efficient bit masking techniques.

Learn bitwise OR operations with binary examples & real coding applications. Essential guide for programmers working with low-level systems.

Learn XOR operation fundamentals with binary examples, code implementations in VB.NET/JS/Python, and real-world cryptography applications.

Master logical shift operations in computing. Learn how bit shifting works for binary math and practical color manipulation in programming. Includes real code examples.

Learn how DRAM selects specific cells for reading/writing using address decoding, strobe signals, and sense amplifiers. Step-by-step breakdown of read/write cycles.

Master 3-to-8 binary decoder operation, logic gate construction, and memory addressing. Includes design checklist and scaling techniques.

Discover how multiplexers select inputs and demultiplexers route outputs. Learn key applications in networking, memory systems, and data transmission with practical examples.

Understand how DRAM scales from cells to DIMMs. Learn bank selection, single/dual/quad channel modes, and how to check your RAM configuration for optimal performance.

Understand modern motherboard architecture, CPU evolution, and component roles. Learn how chipsets, clock speeds, and cache work to make informed PC building or upgrade decisions.

Understand DRAM hierarchy, bank interleaving, and design tradeoffs. Learn how memory modules balance speed, capacity, and power efficiency in modern computers.

Learn how to embed inline JavaScript in HTML, use document.write and getElementById, and avoid case sensitivity errors. Start scripting today!

Learn how to capture user input from HTML forms using JavaScript. Step-by-step tutorial with code examples for text fields, radio buttons, and dropdowns.

Master HTML5 form validation with required fields, pattern matching, and input types. Learn client-side techniques to improve UX while ensuring server-side security. Start validating now!

Learn the key differences between HTML form GET and POST methods with practical examples. Understand when to use each method for optimal security and functionality.

Learn to create server-side form handlers with ASP.NET and VB. Store data in Access databases, send emails, and test locally. Step-by-step guide with code examples.

Learn to apply CSS selectors like element, class, ID, and universal styles. Fix common styling issues and implement external stylesheets effectively. Start styling professionally today.

Discover how GPU architecture enables real-time rendering for gaming. Learn CPU vs. GPU differences, graphics card components, and ray tracing. Choose the right GPU!

Learn inheritance and polymorphism in VB.NET with practical examples. Discover how to override methods, resolve design flaws, and implement UML class diagrams effectively.

Understand abstraction, encapsulation, inheritance and polymorphism with real-world examples. Perfect for beginners starting their programming journey.

Discover how computational thinking techniques like decomposition and pattern recognition solve complex problems. Learn practical applications beyond coding with real-world examples.
Master floating point binary addition with our step-by-step guide. Learn normalization, exponent alignment, mantissa addition, and error prevention techniques for computer science.

Discover how DRAM bank interleaving reduces latency and increases memory speed. Learn address bit mapping, burst operations, and real-world applications.

Master Visual Studio IDE customization with this step-by-step guide. Change themes, fonts, layouts and avoid common pitfalls to boost coding productivity.

Learn to declare variables, display output, and avoid common syntax errors in VB.NET. Step-by-step tutorial with practical coding examples.

Learn how to use string, integer, boolean, decimal, and date data types to store car details efficiently. Includes practical coding examples and best practices.

Learn to capture user input in VB.NET using forms, textboxes, and listboxes. Step-by-step tutorial with code examples for effective data handling.

Learn essential Visual Studio debugging techniques: set breakpoints, step through code, inspect variables with Locals window, and fix syntax errors. Boost your coding efficiency today.

Master numeric input handling in VB with arithmetic operations, data type selection, and runtime error prevention. Code examples included.

Step-by-step guide to creating your first VB.NET Windows Form app. Learn project setup, UI design, event handling, and debugging. Start coding today!

Avoid negative cake prices! Learn how operator precedence rules impact code calculations with practical examples. Fix arithmetic errors using parentheses and BODMAS/PEMDAS principles.

Learn to implement selection logic in VB.NET with if statements. Handle multiple conditions, case sensitivity, and avoid syntax errors. Start coding effectively today.

Learn to use VB If blocks with logical operators for complex conditions. Includes input validation, boundary testing, and efficiency tips for robust applications.

Learn to use AND and NOT operators in conditional statements to build a grade calculator. Avoid common errors with our step-by-step guide and testing checklist.

Learn how to calculate vector magnitudes using Pythagoras' theorem. Step-by-step 2D/3D examples, unit vectors explained, and real-world applications in graphics and quantum computing.

Learn VB Select Case with practical temperature examples. Discover syntax advantages over If blocks, handle ranges effectively, and avoid common pitfalls. Start optimizing your code today.

Learn VB.NET for loops with practical examples. From basic syntax to step values and output optimization. Start writing efficient loops today.

Master vector addition with coordinate visualization, algebraic methods, and real-world applications. Learn commutative law and multi-dimensional calculations.

Learn to compute dot products, interpret results geometrically, and apply them in ML/graphics. Includes practical examples and orthogonality checks.

Learn to code a program that counts odd or even numbers up to any number. Step-by-step guide with practical examples. Start practicing now!

Master how to calculate angles between vectors using dot product and trigonometry. Includes formula derivation, worked examples, and practical applications. Start measuring angles today!

Learn to use do-while loops effectively with practical examples. Fix infinite loops and off-by-one errors, compare 4 syntax variations, and know when to choose them over for-loops.

Learn how to use do-while loops for robust user input validation with practical code examples. Prevent crashes and ensure data integrity in your programs.

Learn how array variables streamline data storage, avoid repetitive code, and prevent errors. Practical examples, memory insights, and loop techniques included.

Learn what linear combinations are, how to calculate them step-by-step with examples, and their role in vector spaces. Perfect for math and computing students.

Master convex combinations of vectors with step-by-step calculations, geometric interpretations, and real-world applications. Learn coefficients, formulas, and practical uses.

Master vector decomposition using algebraic elimination. Step-by-step guide to express vectors as linear combinations of basis vectors with real-world applications. Includes practice problems.

Master arrays and loops with these 8 practical coding exercises and expert solutions. Perfect for beginners to build programming skills. Start practicing now!

Learn step-by-step how to code a linear search in VB.NET with case handling, early exit optimization, and real-world implementation best practices.

Learn how to visualize, declare, populate, and manipulate 2D arrays with practical examples and looping techniques. Essential skills for efficient coding.

Learn systematic 2D array traversal methods with nested loops. Discover row-wise/column-wise iteration, data aggregation, and search implementation. Code examples included.

Master Unicode transformation formats, endianness, and byte order marks. Fix text encoding issues in programming and web development with this practical guide.

Learn VB.NET event handling in Windows Forms with step-by-step examples. Discover .NET Framework benefits, button/form events, and pro tips. Start coding today!

Discover how orthonormal standard basis vectors simplify linear combinations in R² and R³. Learn to decompose vectors instantly with practical examples and applications.

Master sine, cosine, and tangent functions through geometric visualization. Learn derivation methods and why trig is crucial for linear algebra. Includes practical applications.

Master VB.NET variable scope: block, local, module, and public. Build a secure login app with global variables. Avoid common errors. Start coding now!

Learn to implement hexadecimal/binary conversion and dynamic UI updates in VB.NET color mixer apps. Step-by-step guide with scrollbar integration and code reuse techniques.

Master VB.NET parameter passing with ByVal and ByRef. Learn when to use each method with code examples, array handling, and best practices for efficient data sharing.

Learn essential VB.NET built-in functions for strings, math, and conversions with real examples. Avoid errors and write efficient code. Start mastering VB.NET today!
Learn to create an interactive location guessing game using Google Maps and Street View APIs. Complete JavaScript tutorial with code examples.
Learn to create an interactive map game using Google Maps JavaScript API. Implement double-click guessing, distance calculation, markers, and dynamic UI elements.

Learn Python while loops with practical examples. Control repetition, avoid infinite loops, and build interactive programs. Start coding efficiently today!

Master Python if statements with relational operators. Learn to compare numbers, validate user input, and handle real-world scenarios with clear examples and code snippets.

Learn Python if statements with practical examples. Fix syntax errors, handle case sensitivity, and master elif/else logic. Includes troubleshooting checklist.

Learn how to correctly handle numeric input in Python. Convert strings to integers, perform calculations, and avoid common errors. Start coding effectively today.

Master Python variables and user input with expert techniques. Fix common errors like misspelled variables, learn input() best practices, and get actionable debugging tips. Start coding confidently now.

Learn how to create, use, and manipulate variables in Python with practical examples. Understand assignment, concatenation, and best practices for efficient coding.

Master vector essentials with geometric visualization. Learn notation, vector spaces, and how vectors power physics to machine learning. Practical examples included.

Learn to draw shapes with Python Turtle. Step-by-step code for squares, triangles, pentagons & more. Avoid common mistakes. Start creating!

Learn to optimize Python Turtle code with loops to draw hexagons, octagons, and complex polygons. Includes angle formulas, loop techniques, and interactive programs.

Learn to write custom VB.NET functions that return values. Step-by-step guide with wage calculation, geometry examples, and practical implementation tips.

Master 2D/3D transformations using matrices. Learn scaling, translation, rotation, and matrix composition for computer graphics with practical examples.

Learn how 4x4 matrices transform 3D vectors in computer graphics. Step-by-step examples for translation, rotation, and scaling with practical implementation tips.

Master matrix addition, subtraction, and multiplication with clear examples. Discover how matrices power computer graphics, AI, and quantum computing. Essential guide for CS learners.

Step-by-step C# guide using StreamReader/StreamWriter. Learn text file handling for data persistence with practical code examples. Start saving application data today.

Master file handling with arrays, 2D data, and conditional copying. Fix common errors and learn pro patterns. Start implementing now!

Learn secure object serialization in VB.NET using JSON. Step-by-step tutorial with code examples and BinaryFormatter replacement. Start implementing today!

Master database ACID properties with real examples. Learn atomicity, consistency, isolation, durability for reliable transactions. Essential guide for developers.

Master VB.NET's approach to division by zero with floating-point types. Learn to handle Infinity, NaN, and avoid exceptions using practical code examples.

Understand RISC and CISC processor design methodologies, their key differences, and modern applications. Discover how they evolved and which excels today.

Learn Little Man Computer decision-making with branching examples. Step-by-step walkthroughs of comparison programs and solutions to common exercises. Perfect for CS students.

Learn Little Man Computer fundamentals with practical programming examples. Master assembly basics, CPU simulation, and write your first LMC programs step-by-step.

Learn to write iterative LMC code with step-by-step examples. Master loops for multiplication, division, and Fibonacci sequences. Start coding efficiently now!

Discover how sound becomes digital audio files. Learn about sampling rates, bit depth, and audio quality tradeoffs. Perfect for musicians and tech enthusiasts.

Discover how Harvard architecture solves the Von Neumann bottleneck, its role in DSP/CPU caches, and why IBM's 1940s design remains vital today.

Learn big-endian vs little-endian byte ordering, why processors differ, and how network standards solve compatibility issues. Essential guide for developers.

Master Python lists with this step-by-step tutorial. Learn to create, modify, and manage data collections efficiently. Includes practical examples and exercises.

Master Python list iteration with while and for loops. Learn when to use each method with practical examples. Start looping efficiently today!

Master Python list sorting with sort() and sorted() methods, reverse ordering, and understand the efficient Timsort algorithm. Start coding smarter today.

Master Python linear search with step-by-step code, memory efficiency insights, and reverse scanning techniques. Learn when to use loops vs built-in operators.

Learn how Python dictionaries work with hash tables for O(1) lookups. Step-by-step guide with code examples for creation, update, merge, and iteration.

Explore how money evolved from barter systems to digital banking, uncovering hidden vulnerabilities in traditional finance. Learn why trust issues sparked cryptocurrency's creation.

Explore Bitcoin's founding goals of decentralized transactions, banking alternatives, and cryptographic security. Understand how this pioneer cryptocurrency aimed to reshape finance.

Understand blockchain architecture, how blocks link via cryptographic hashing, and why proof-of-work secures networks like Bitcoin. Learn how transactions are stored and why hacking is nearly impossible.

Learn to avoid repetitive code in Python using procedures and modules. Step-by-step guide with examples to build maintainable, debuggable applications.

Learn to create Python functions with parameters through a practical exam grading system. Avoid common argument mistakes and implement reusable code. Start coding now!

Learn to handle VB.NET runtime errors with try-catch-finally blocks. Prevent program crashes and master defensive programming techniques. Essential guide for developers.

Master Bitcoin's UTXO model with real examples. Learn how transactions replace accounts, handle change, and prevent double-spending. Essential crypto knowledge.

Learn how Bitcoin uses cryptography to secure transactions and prevent double-spending. Understand UTXO validation, digital signatures, and network consensus.

Learn about the UK Computer Misuse Act sections, penalties for hacking, malware, and phishing. Understand global cybercrime laws and protection strategies.

Understand key UK surveillance laws RIPA and Investigatory Powers Act. Learn how authorities monitor communications, encryption rules, and privacy safeguards.

Learn when to use Python functions vs subprocedures with parameter passing. See code examples, return value handling, and practical implementation strategies.

Learn how to read text files in Python with practical examples. Master file handling techniques for data persistence in applications. Start coding today!

Master Python file handling: search text files by name, append new entries, and avoid common errors like missing newlines and file lock issues. Code examples included.

Explore ChatGPT's capabilities, limitations, and why educators are concerned. Learn how it works, its societal impact, and practical tips for recognizing AI-generated content.

Discover how GPTZero detects AI-generated text using perplexity and burstiness analysis. Essential guide for educators combating academic dishonesty.

Master UK data protection laws. Learn the 7 principles, 8 individual rights, compliance requirements, and penalties. Essential reading for businesses and individuals.

Master JK flip-flop operation, solve SR latch limitations, and implement toggle applications. Includes timing diagrams and practical circuit insights.

Learn how to create and test a JK flip-flop with the free Falstad Circuit Simulator. Essential for electronics and computer science students. Start simulating now!

Learn how VB.NET delegates extend class behavior without recompilation. Includes practical examples, design principle benefits, and when to use them. Master function pointers today!

Learn to create a multithreaded racing game in VB.NET using threads for concurrency, events for real-time updates, and delegates for method execution. Step-by-step guide with code examples.

Learn to add automated commentary and photo finishes to racing apps using VB.NET events, delegates, and thread synchronization. Fix race conditions and cross-thread errors.

Step-by-step tutorial for building your first C# Windows Forms app. Learn to display messages, handle button clicks, and avoid common pitfalls.

Learn how to collect user input in C#, store data in variables, handle data types, and display output. Master essential C# programming concepts with practical examples.

Learn to use +, -, *, /, % and more in C# with real examples. Avoid common pitfalls like integer division. Start calculating efficiently today!

Master C# if statements with practical examples. Learn syntax, else if, logical operators, and avoid common mistakes. Start coding confidently today!

Master input validation techniques in C# with a temperature converter example. Learn presence, type, length, and range checks to build robust applications.

Learn syntax, runtime, and logic errors with real debugging examples. Discover test planning strategies and validation techniques to build reliable applications. Start testing smarter today.

Learn C# while loop syntax with practical examples. Understand condition-controlled loops, file reading, infinite loops, and avoid common pitfalls. Start coding confidently today.

Learn how to use for loops in C# with practical examples. Understand count-controlled loops, string parsing, scope rules, and when to choose for vs while loops.

Explore how electromagnetic waves enable wireless technologies. Discover frequency, amplitude, phase, and interference principles for Wi-Fi and 5G systems.

Master EM wave fundamentals from gamma rays to radio frequencies. Learn reflection, refraction, diffraction applications & risks. Essential physics guide.

Master array variables in programming. Learn declaration, indexing, iteration, and error prevention with practical code examples. Start using arrays today.

Learn step-by-step debugging in Visual Studio for C array programs. Use breakpoints, step execution, and watch variables to troubleshoot code effectively.

Master array declaration, initialization, and data manipulation techniques with practical examples. Learn to sum, filter, and modify array elements efficiently.

Learn how radio frequency bands are used, why frequencies and power must be regulated, and compare Wi-Fi bands. Essential guide for wireless technology.

Learn amplitude, frequency, and phase modulation differences with real-world examples. Discover how radio signals transmit data and avoid interference. Master modulation basics now.

Master key digital modulation methods. Compare ASK, FSK, PSK, and OOK with real-world applications, noise resistance, and implementation insights for wireless systems.

Learn how pulse shaping improves BPSK spectral efficiency. Discover Fourier transform principles, inter-symbol interference solutions, and real-world Wi-Fi/cellular applications. Optimize wireless systems now.

Learn how QPSK doubles bandwidth efficiency versus BPSK. Explore OQPSK, DQPSK, and 8PSK variations with constellation diagrams and real-world applications.

Discover how QAM combines amplitude and phase modulation to power Wi-Fi, 5G & fiber optics. Learn 16-QAM to 1024-QAM trade-offs with constellation diagrams.

Discover how OFDM combats multipath interference in Wi-Fi and 5G. Learn its history, FFT mathematics, and real-world applications in this authoritative guide.

Learn how the naive string matching algorithm works with step-by-step visualization. Discover its real-world applications, limitations, and when to use this foundational approach.

Step-by-step implementation of naive string matching in VB.NET, C, and Python. Learn limitations, time complexity, and when to use alternatives like KMP.

Master the Knuth-Morris-Pratt algorithm with step-by-step examples. Learn how KMP improves pattern matching efficiency and its real-world applications. Start implementing today!

Master KMP algorithm pattern preprocessing with our LPS table guide. Learn how to construct partial match tables for efficient string searches with practical examples.

Master linear-time LPS array generation for KMP algorithm with step-by-step explanations, code samples in VB.NET, C, Python, and complexity analysis.

Master KMP string search implementation with step-by-step pseudo code and practical VB.NET, C & Python examples. Learn efficient pattern matching techniques.

Understand how CPUs process instructions with register-level diagrams. Learn Von Neumann architecture essentials for computer science students. Master the cycle now.

Learn the CPU accumulator's critical role in storing intermediate calculation results. Discover how it works with ALU during program execution. Essential for computer architecture understanding.

Learn how CPU pipelining accelerates program execution by overlapping fetch, decode, and execute stages. Includes real-world analogies, architecture comparisons, and optimization strategies.

Discover how DRAM stores data using transistor-capacitor pairs. Learn read/write processes, refresh cycles, and sense amplifier functionality in this technical deep dive.

Learn the 6 essential functions of operating systems, including memory management, multitasking, and security. Master how OS enables hardware-software interaction.

Understand GUI vs CLI interfaces, their resource impacts, and emerging voice/gestural controls. Learn how to choose the right OS interface for your needs.

Discover how OS multitasking works with CPU scheduling, priority systems, and multi-core processing. Learn key concepts like processes and time slicing.

Understand how OS device management works, what device drivers do, and why they're essential. Learn installation processes and troubleshooting tips for optimal hardware performance.

Learn how operating systems manage users and security with authentication, profiles, and access controls. Master Windows SAM, NTuser.dat, and roaming profiles.

Understand how operating systems manage files, organize storage, and control access. Learn about file types, explorers, permissions, and storage abstraction.

Discover why scientists and engineers prefer radians over degrees. Learn the mathematical advantages, historical context, and real-world applications of this fundamental angle measurement.

Discover which body parts regenerate and which stay for life. Debunk the "7-year renewal" myth with science-backed timelines for skin, heart, brain cells and more.

Learn to generate interactive quizzes instantly using free AI tools. Perfect for teachers creating revision materials and students studying GCSE topics. Includes HTML template.

Learn why students hack school systems using free tools, how weak staff passwords enable attacks, and actionable steps to secure data. Includes password best practices.

Learn how operating systems allocate RAM, prevent crashes, and use virtual memory. Essential guide for optimizing computer performance.

Learn how scammers impersonate trusted brands like BBC using fake Martin Lewis endorsements. Discover verification techniques and protect yourself from phishing.

Master beamforming principles using wave physics. Learn how AI coding creates interactive simulations for 5G, radar, and Wi-Fi applications. Includes actionable coding templates.

Discover why AI integration in universities is critical for career readiness. Learn how to evaluate institutions using AI tools for personalized learning, employability, and academic success.